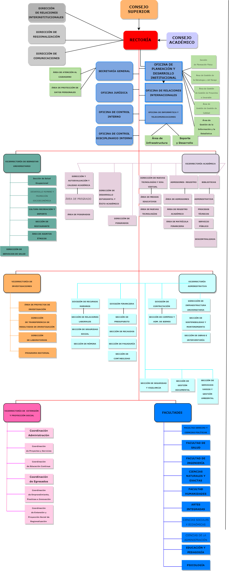
Organigrama
Esta es la estructura organizacional actual de la Universidad del Valle:
Nota: No se mantuvo el mapa de imagen básicamente porque no es accesible, la idea es recrearlo con otras metodologías.
Esta es la estructura organizacional actual de la Universidad del Valle:
Nota: No se mantuvo el mapa de imagen básicamente porque no es accesible, la idea es recrearlo con otras metodologías.